Vue中created和mounted使用場景分析
目錄
- 一、生命周期概念
- 二、瀏覽器渲染過程
- 三、生命周期中的瀏覽器渲染
- beforeCreate階段
- created階段
- beforeMount階段
- mounted階段
- 四、使用場景
- 五、常見相關問題
一、生命周期概念
通俗地講,生命周期即Vue實例或組件從創建到被消滅的一系列過程,中間的各個節點被稱為鉤子.vue.js中created方法是一個生命周期鉤子函數,一個vue實例被生成后會調用這個函數。一個vue實例被生成后還要綁定到某個html元素上,之后還要進行編譯,然后再插入到document中。每一個階段都會有一個鉤子函數,方便開發者在不同階段處理不同邏輯。一般可以在created函數中調用ajax獲取頁面初始化所需的數據。

二、瀏覽器渲染過程
要深刻理解生命周期的各個節點,就必須了解瀏覽器的渲染過程
- 構建DOM樹
- 構建css規則樹,根據執行順序解析js文件。
- 構建渲染樹Render Tree
- 渲染樹布局layout
- 渲染樹繪制
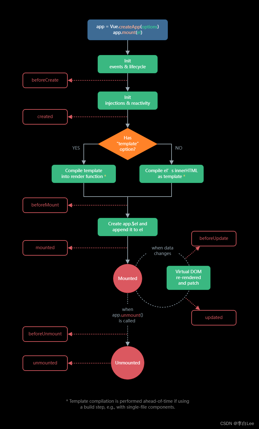
三、生命周期中的瀏覽器渲染
- created:已創建,在模板渲染成
html前調用,即通常初始化某些屬性值,然后再渲染成視圖。 - mounted:已掛載,在模板渲染成
html后調用,通常是初始化頁面完成后,再對html的dom節點進行一些操作。
通常created使用的次數多,而mounted是在一些插件或組件的使用中進行操作,
比如插件chart.js的使用: var ctx = document.getElementById(ID);
通常會有這一步,而如果你寫入組件中,
你會發現在created中無法對chart進行一些初始化配置,
一定要等這個html渲染完后才可以進行,那么mounted就是不二之選。
beforeCreate階段
對瀏覽器來說,整個渲染流程尚未開始或者說準備開始,對vue來說,實例尚未被初始化,data observer和 event/watcher也還未被調用,在此階段,對data、methods或文檔節點的調用現在無法得到正確的數據。
created階段
對瀏覽器來說,渲染整個HTML文檔時,dom節點、css規則樹與js文件被解析后,但是沒有進入被瀏覽器render過程,上述資源是尚未掛載在頁面上,也就是在vue生命周期中對應的created階段,實例已經被初始化,但是還沒有掛載至 $el上,所以我們無法獲取到對應的節點,但是此時我們是可以獲取到vue中data與methods中的數據的
beforeMount階段
實際上與created階段類似,節點尚未掛載,但是依舊可以獲取到data與methods中的數據。
mounted階段
對瀏覽器來說,已經完成了dom與css規則樹的render,并完成對render tree進行了布局,而瀏覽器收到這一指令,調用渲染器的paint()在屏幕上顯示,而對于vue來說,在mounted階段,vue的template成功掛載在$el中,此時一個完整的頁面已經能夠顯示在瀏覽器中,所以在這個階段,即可以調用節點了(關于這一點,在筆者測試中,在mounted方法中打斷點然后run,依舊能夠在瀏覽器中看到整體的頁面)。
四、使用場景
通過瀏覽器的渲染過程,可以總結出created和mounted的使用場景
created:通常用于初始化某些屬性值,例如data中的數據,然后再渲染成視圖。
mounted:通常在初始化頁面完成后,對html的dom節點進行需要的操作。
因此,在created中,是無法進行DOM操作的,而mounted可以獲取渲染出來的所有屬性值。
五、常見相關問題
一些頁面跳轉后, 一些基礎數據接口沒有重新請求
舉個簡單的例子 created(){ this.init(); }, mounted() { this.init(); }, methods: { init() {this.getList();this.getdetailById();this.getFicts(); } },}到此這篇關于Vue中created和mounted詳解的文章就介紹到這了,更多相關Vue中created和mounted內容請搜索以前的文章或繼續瀏覽下面的相關文章希望大家以后多多支持!

網公網安備