Spring Cloud Feign內部實現代碼細節
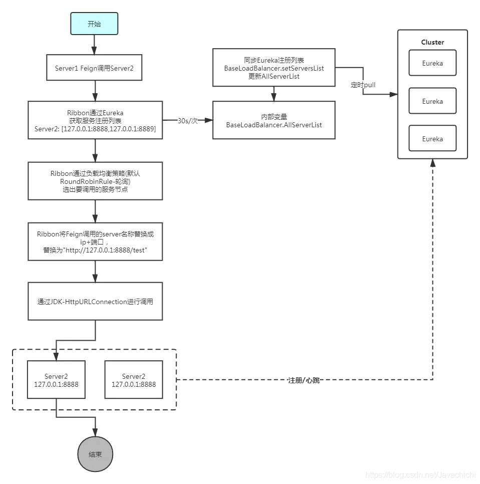
Feign用于服務間調用,它的內部實現是一個包含Ribbon(負載均衡)的**JDK-HttpURLConnection(Http)**調用。雖然調用形式是類似于RPC,但是實際調用是Http,這也是為什么Feign被稱為偽RPC調用的原因。內部調用過程如下:

1) BaseLoadBalancer.java配置初始化
重點功能: 1. 初始化負載均衡策略 2. 初始化取服務注冊列表調度策略
void initWithConfig(IClientConfig clientConfig, IRule rule, IPing ping, LoadBalancerStats stats) { ... // 每隔30s Ping一次 int pingIntervalTime = Integer.parseInt('' + clientConfig.getProperty( CommonClientConfigKey.NFLoadBalancerPingInterval, Integer.parseInt('30'))); // 每次最多Ping 2s int maxTotalPingTime = Integer.parseInt('' + clientConfig.getProperty( CommonClientConfigKey.NFLoadBalancerMaxTotalPingTime, Integer.parseInt('2'))); setPingInterval(pingIntervalTime); setMaxTotalPingTime(maxTotalPingTime); // cross associate with each other // i.e. Rule,Ping meet your container LB // LB, these are your Ping and Rule guys ... // 設置負載均衡規則 setRule(rule); // 初始化取服務注冊列表調度策略 setPing(ping); setLoadBalancerStats(stats); rule.setLoadBalancer(this); ...}
2) 負載均衡策略初始化
重點功能: 1. 默認使用輪詢策略
BaseLoadBalancer.java
public void setRule(IRule rule) { if (rule != null) {this.rule = rule; } else {/* default rule */// 默認使用輪詢策略this.rule = new RoundRobinRule(); } if (this.rule.getLoadBalancer() != this) {this.rule.setLoadBalancer(this); }}
RoundRobinRule.java
private AtomicInteger nextServerCyclicCounter;public Server choose(ILoadBalancer lb, Object key) { if (lb == null) {log.warn('no load balancer');return null; } Server server = null; int count = 0; while (server == null && count++ < 10) {List<Server> reachableServers = lb.getReachableServers();List<Server> allServers = lb.getAllServers();int upCount = reachableServers.size();int serverCount = allServers.size();if ((upCount == 0) || (serverCount == 0)) { log.warn('No up servers available from load balancer: ' + lb); return null;}// 輪詢重點算法int nextServerIndex = incrementAndGetModulo(serverCount);server = allServers.get(nextServerIndex);if (server == null) { /* Transient. */ Thread.yield(); continue;}if (server.isAlive() && (server.isReadyToServe())) { return (server);}// Next.server = null; } if (count >= 10) {log.warn('No available alive servers after 10 tries from load balancer: '+ lb); } return server;}private int incrementAndGetModulo(int modulo) { for (;;) {int current = nextServerCyclicCounter.get();int next = (current + 1) % modulo;if (nextServerCyclicCounter.compareAndSet(current, next)) return next; }}
3) 初始化取服務注冊列表調度策略
重點功能: 1. 設置輪詢間隔為30s 一次
注意: 這里沒有做實際的Ping,只是獲取緩存的注冊列表的alive服務,原因是為了提高性能
BaseLoadBalancer.java
public void setPing(IPing ping) { if (ping != null) {if (!ping.equals(this.ping)) { this.ping = ping; setupPingTask(); // since ping data changed} } else {this.ping = null;// cancel the timer tasklbTimer.cancel(); }}void setupPingTask() { if (canSkipPing()) {return; } if (lbTimer != null) {lbTimer.cancel(); } lbTimer = new ShutdownEnabledTimer('NFLoadBalancer-PingTimer-' + name, true); // 這里雖然默認設置是10s一次,但是在初始化的時候,設置了30s一次 lbTimer.schedule(new PingTask(), 0, pingIntervalSeconds * 1000); forceQuickPing();}class Pinger { private final IPingStrategy pingerStrategy; public Pinger(IPingStrategy pingerStrategy) {this.pingerStrategy = pingerStrategy; } public void runPinger() throws Exception {if (!pingInProgress.compareAndSet(false, true)) { return; // Ping in progress - nothing to do}// we are 'in' - we get to PingServer[] allServers = null;boolean[] results = null;Lock allLock = null;Lock upLock = null;try { /* * The readLock should be free unless an addServer operation is * going on... */ allLock = allServerLock.readLock(); allLock.lock(); allServers = allServerList.toArray(new Server[allServerList.size()]); allLock.unlock(); int numCandidates = allServers.length; results = pingerStrategy.pingServers(ping, allServers); final List<Server> newUpList = new ArrayList<Server>(); final List<Server> changedServers = new ArrayList<Server>(); for (int i = 0; i < numCandidates; i++) {boolean isAlive = results[i];Server svr = allServers[i];boolean oldIsAlive = svr.isAlive();svr.setAlive(isAlive);if (oldIsAlive != isAlive) { changedServers.add(svr); logger.debug('LoadBalancer [{}]: Server [{}] status changed to {}', name, svr.getId(), (isAlive ? 'ALIVE' : 'DEAD'));}if (isAlive) { newUpList.add(svr);} } upLock = upServerLock.writeLock(); upLock.lock(); upServerList = newUpList; upLock.unlock(); notifyServerStatusChangeListener(changedServers);} finally { pingInProgress.set(false);} }}private static class SerialPingStrategy implements IPingStrategy { @Override public boolean[] pingServers(IPing ping, Server[] servers) {int numCandidates = servers.length;boolean[] results = new boolean[numCandidates];logger.debug('LoadBalancer: PingTask executing [{}] servers configured', numCandidates);for (int i = 0; i < numCandidates; i++) { results[i] = false; /* Default answer is DEAD. */ try {// NOTE: IFF we were doing a real ping// assuming we had a large set of servers (say 15)// the logic below will run them serially// hence taking 15 times the amount of time it takes// to ping each server// A better method would be to put this in an executor// pool// But, at the time of this writing, we dont REALLY// use a Real Ping (its mostly in memory eureka call)// hence we can afford to simplify this design and run// this// seriallyif (ping != null) { results[i] = ping.isAlive(servers[i]);} } catch (Exception e) {logger.error('Exception while pinging Server: ’{}’', servers[i], e); }}return results; }}
4) 最后拼接完整URL使用JDK-HttpURLConnection進行調用
SynchronousMethodHandler.java(io.github.openfeign:feign-core:10.10.1/feign.SynchronousMethodHandler.java)
Object executeAndDecode(RequestTemplate template, Options options) throws Throwable { Request request = this.targetRequest(template); if (this.logLevel != Level.NONE) {this.logger.logRequest(this.metadata.configKey(), this.logLevel, request); } long start = System.nanoTime(); Response response; try {response = this.client.execute(request, options);response = response.toBuilder().request(request).requestTemplate(template).build(); } catch (IOException var13) {if (this.logLevel != Level.NONE) { this.logger.logIOException(this.metadata.configKey(), this.logLevel, var13, this.elapsedTime(start));}throw FeignException.errorExecuting(request, var13); } ...}
LoadBalancerFeignClient.java
@Overridepublic Response execute(Request request, Request.Options options) throws IOException { try {URI asUri = URI.create(request.url());String clientName = asUri.getHost();URI uriWithoutHost = cleanUrl(request.url(), clientName);FeignLoadBalancer.RibbonRequest ribbonRequest = new FeignLoadBalancer.RibbonRequest(this.delegate, request, uriWithoutHost);IClientConfig requestConfig = getClientConfig(options, clientName);return lbClient(clientName).executeWithLoadBalancer(ribbonRequest, requestConfig).toResponse(); } catch (ClientException e) {IOException io = findIOException(e);if (io != null) { throw io;}throw new RuntimeException(e); }}
AbstractLoadBalancerAwareClient.java
public T executeWithLoadBalancer(final S request, final IClientConfig requestConfig) throws ClientException { LoadBalancerCommand<T> command = buildLoadBalancerCommand(request, requestConfig); try {return command.submit( new ServerOperation<T>() {@Overridepublic Observable<T> call(Server server) { // 獲取真實訪問URL URI finalUri = reconstructURIWithServer(server, request.getUri()); S requestForServer = (S) request.replaceUri(finalUri); try {return Observable.just(AbstractLoadBalancerAwareClient.this.execute(requestForServer, requestConfig)); } catch (Exception e) {return Observable.error(e); }} }) .toBlocking() .single(); } catch (Exception e) {Throwable t = e.getCause();if (t instanceof ClientException) { throw (ClientException) t;} else { throw new ClientException(e);} } }
FeignLoadBalancer.java
@Overridepublic RibbonResponse execute(RibbonRequest request, IClientConfig configOverride)throws IOException { Request.Options options; if (configOverride != null) {RibbonProperties override = RibbonProperties.from(configOverride);options = new Request.Options(override.connectTimeout(this.connectTimeout),override.readTimeout(this.readTimeout)); } else {options = new Request.Options(this.connectTimeout, this.readTimeout); } Response response = request.client().execute(request.toRequest(), options); return new RibbonResponse(request.getUri(), response);}
feign.Client.java
@Overridepublic Response execute(Request request, Options options) throws IOException { HttpURLConnection connection = convertAndSend(request, options); return convertResponse(connection, request);}Response convertResponse(HttpURLConnection connection, Request request) throws IOException { // 使用HttpURLConnection 真實進行Http調用 int status = connection.getResponseCode(); String reason = connection.getResponseMessage(); if (status < 0) { throw new IOException(format('Invalid status(%s) executing %s %s', status,connection.getRequestMethod(), connection.getURL())); } Map<String, Collection<String>> headers = new LinkedHashMap<>(); for (Map.Entry<String, List<String>> field : connection.getHeaderFields().entrySet()) { // response message if (field.getKey() != null) { headers.put(field.getKey(), field.getValue()); } } Integer length = connection.getContentLength(); if (length == -1) { length = null; } InputStream stream; if (status >= 400) { stream = connection.getErrorStream(); } else { stream = connection.getInputStream(); } return Response.builder() .status(status) .reason(reason) .headers(headers) .request(request) .body(stream, length) .build();}
拓展干貨閱讀:一線大廠面試題、高并發等主流技術資料
以上就是Spring Cloud Feign內部實現代碼細節的詳細內容,更多關于Spring Cloud Feign的資料請關注好吧啦網其它相關文章!
相關文章:

網公網安備