Linux下使用autoconf和automake生成Makefile原理詳解
作為Linux下的程序開發人員,一定都遇到過Makefile,用make命令來編譯自己寫的程序確實是很方便。一般情況下,大家都是手工寫一個簡單Makefile,如果要想寫出一個符合自由軟件慣例的Makefile就不那么容易了. 在本文中,將介紹如何使用autoconf和automake兩個工具來幫助我們自動地生成符合自由軟件慣例的Makefile,這樣就可以象常見的GNU程序一樣,只要使用“./configure”,“make”,“make instal”就可以把程序安裝到Linux系統中去了。這將特別適合想做開放源代碼軟件的程序開發人員,又或如果你只是自己寫些小的Toy程序,那么這個文章對你也會有很大的幫助。
一、Makefile介紹Makefile是用于自動編譯和鏈接的,一個工程有很多文件組成,每一個文件的改變都會導致工程的重新鏈接,但是不是所有的文件都需要重新編譯,Makefile中紀錄有文件的信息,在make時會決定在鏈接的時候需要重新編譯哪些文件。
Makefile的宗旨就是:讓編譯器知道要編譯一個文件需要依賴其他的哪些文件。當那些依賴文件有了改變,編譯器會自動的發現最終的生成文件已經過時,而重新編譯相應的模塊。
Makefile的基本結構不是很復雜,但當一個程序開發人員開始寫Makefile時,經常會懷疑自己寫的是否符合慣例,而且自己寫的Makefile經常和自己的開發環境相關聯,當系統環境變量或路徑發生了變化后,Makefile可能還要跟著修改。這樣就造成了手工書寫Makefile的諸多問題,automake恰好能很好地幫助我們解決這些問題。
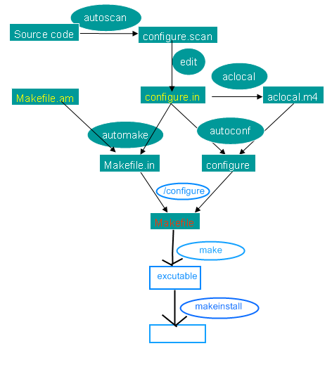
使用automake,程序開發人員只需要寫一些簡單的含有預定義宏的文件,由autoconf根據一個宏文件生成configure,由automake根據另一個宏文件生成Makefile.in,再使用configure依據Makefile.in來生成一個符合慣例的Makefile。下面我們將詳細介紹Makefile的automake生成方法。
二、使用的環境本文所提到的程序是基于Linux發行版本:Fedora Core release 1,它包含了我們要用到的autoconf,automake。
三、從helloworld入手我們從大家最常使用的例子程序helloworld開始。
下面的過程如果簡單地說來就是:
新建三個文件:
helloworld.cconfigure.inMakefile.am
然后依次執行:
autoscan; aclocal; autoconf; automake --add-missing; ./configure; make; ./helloworld;
就可以看到Makefile被產生出來,而且可以將helloworld.c編譯通過。很簡單吧,幾條命令就可以做出一個符合慣例的Makefile,感覺如何呀。現在開始介紹詳細的過程:
1、建目錄在你的工作目錄下建一個helloworld目錄,我們用它來存放helloworld程序及相關文件,如在/home/my/build下:
$ mkdir helloword$ cd helloworld2、 helloworld.c
然后用你自己最喜歡的編輯器寫一個hellowrold.c文件,如命令:vi helloworld.c。使用下面的代碼作為helloworld.c的內容。
int main(int argc, char** argv){ printf('Hello, Linux World! '); return 0;}
完成后保存退出。現在在helloworld目錄下就應該有一個你自己寫的helloworld.c了。
3、生成configure我們使用autoscan命令來幫助我們根據目錄下的源代碼生成一個configure.in的模板文件。
命令:
$ autoscan$ lsconfigure.scan helloworld.c
執行后在hellowrold目錄下會生成一個文件:configure.scan,我們可以拿它作為configure.in的藍本。
4,生成configure.in現在將configure.scan改名為configure.in,并且編輯它,按下面的內容修改,去掉無關的語句:
Code============================configure.in內容開始=========================================# -*- Autoconf -*-# Process this file with autoconf to produce a configure script.AC_INIT(helloworld.c)AM_INIT_AUTOMAKE(helloworld, 1.0)# Checks for programs.AC_PROG_CC# Checks for libraries.# Checks for header files.# Checks for typedefs, structures, and compiler characteristics.# Checks for library functions.AC_OUTPUT(Makefile)============================configure.in內容結束=========================================5 執行aclocal和autoconf
然后執行命令aclocal和autoconf,分別會產生aclocal.m4及configure兩個文件:
$ aclocal$lsaclocal.m4 configure.in helloworld.c$ autoconf$ lsaclocal.m4 autom4te.cache configure configure.in helloworld.c
大家可以看到configure.in內容是一些宏定義,這些宏經autoconf處理后會變成檢查系統特性、環境變量、軟件必須的參數的shell腳本。
autoconf 是用來生成自動配置軟件源代碼腳本(configure)的工具。configure腳本能獨立于autoconf運行,且在運行的過程中,不需要用戶的干預。
要生成configure文件,你必須告訴autoconf如何找到你所用的宏。方式是使用aclocal程序來生成你的aclocal.m4。
aclocal根據configure.in文件的內容,自動生成aclocal.m4文件。aclocal是一個perl 腳本程序,它的定義是:“aclocal - create aclocal.m4 by scanning configure.ac”。
autoconf從configure.in這個列舉編譯軟件時所需要各種參數的模板文件中創建configure。
autoconf需要GNU m4宏處理器來處理aclocal.m4,生成configure腳本。
m4是一個宏處理器。將輸入拷貝到輸出,同時將宏展開。宏可以是內嵌的,也可以是用戶定義的。除了可以展開宏,m4還有一些內建的函數,用來引用文件,執行命令,整數運算,文本操作,循環等。m4既可以作為編譯器的前端,也可以單獨作為一個宏處理器.
6、新建Makefile.am新建Makefile.am文件,命令:$ vi Makefile.am
內容如下:
AUTOMAKE_OPTIONS=foreignbin_PROGRAMS=helloworldhelloworld_SOURCES=helloworld.c
automake會根據你寫的Makefile.am來自動生成Makefile.in。Makefile.am中定義的宏和目標,會指導automake生成指定的代碼。例如,宏bin_PROGRAMS將導致編譯和連接的目標被生成。
7、運行automake命令:
$ automake --add-missingconfigure.in: installing `./install-sh’configure.in: installing `./mkinstalldirs’configure.in: installing `./missing’Makefile.am: installing `./depcomp’
automake會根據Makefile.am文件產生一些文件,包含最重要的Makefile.in。
8、執行configure生成Makefile$ ./configurechecking for a BSD-compatible install /usr/bin/install -cchecking whether build environment is sane yeschecking for gawk gawkchecking whether make sets $(MAKE) yeschecking for gcc gccchecking for C compiler default output a.outchecking whether the C compiler works yeschecking whether we are cross compiling nochecking for suffix of executableschecking for suffix of object files ochecking whether we are using the GNU C compiler yeschecking whether gcc accepts -g yeschecking for gcc option to accept ANSI C none neededchecking for style of include used by make GNUchecking dependency style of gcc gcc3configure: creating ./config.statusconfig.status: creating Makefileconfig.status: executing depfiles commands$ ls -l Makefile-rw-rw-r-- 1 yutao yutao 15035 Oct 15 10:40 Makefile
你可以看到,此時Makefile已經產生出來了。
9、使用Makefile編譯代碼$ makeif gcc -DPACKAGE_NAME='' -DPACKAGE_TARNAME='' -DPACKAGE_VERSION='' -DPACKAGE_STRING='' -DPACKAGE_BUGREPORT='' -DPACKAGE='helloworld' -DVERSION='1.0'-I. -I. -g -O2 -MT helloworld.o -MD -MP -MF '.deps/helloworld.Tpo'-c -o helloworld.o `test -f ’helloworld.c’ || echo ’./’`helloworld.c;then mv -f '.deps/helloworld.Tpo' '.deps/helloworld.Po';else rm -f '.deps/helloworld.Tpo'; exit 1;figcc -g -O2 -o helloworld helloworld.o10, 運行helloworld
$ ./helloworldHello, Linux World!
這樣helloworld就編譯出來了,你如果按上面的步驟來做的話,應該也會很容易地編譯出正確的helloworld文件。你還可以試著使用一些其他的make命令,如make clean,make install,make dist,看看它們會給你什么樣的效果。感覺如何?自己也能寫出這么專業的Makefile,老板一定會對你刮目相看。
四、深入淺出針對上面提到的各個命令,我們再做些詳細的介紹。
1、 autoscanautoscan是用來掃描源代碼目錄生成configure.scan文件的。autoscan可以用目錄名做為參數,但如果你不使用參數的話,那么autoscan將認為使用的是當前目錄。autoscan將掃描你所指定目錄中的源文件,并創建configure.scan文件。
2、 configure.scanconfigure.scan包含了系統配置的基本選項,里面都是一些宏定義。我們需要將它改名為configure.in
3、 aclocalaclocal是一個perl 腳本程序。aclocal根據configure.in文件的內容,自動生成aclocal.m4文件。aclocal的定義是:“aclocal - create aclocal.m4 by scanning configure.ac”。
4、 autoconf使用autoconf,根據configure.in和aclocal.m4來產生configure文件。configure是一個腳本,它能設置源程序來適應各種不同的操作系統平臺,并且根據不同的系統來產生合適的Makefile,從而可以使你的源代碼能在不同的操作系統平臺上被編譯出來。
configure.in文件的內容是一些宏,這些宏經過autoconf 處理后會變成檢查系統特性、環境變量、軟件必須的參數的shell腳本。configure.in文件中的宏的順序并沒有規定,但是你必須在所有宏的最前面和最后面分別加上AC_INIT宏和AC_OUTPUT宏。
在configure.ini中:
#號表示注釋,這個宏后面的內容將被忽略。
AC_INIT(FILE) 這個宏用來檢查源代碼所在的路徑。
AM_INIT_AUTOMAKE(PACKAGE, VERSION) 這個宏是必須的,它描述了我們將要生成的軟件包的名字及其版本號:PACKAGE是軟件包的名字,VERSION是版本號。當你使用make dist命令時,它會給你生成一個類似helloworld-1.0.tar.gz的軟件發行包,其中就有對應的軟件包的名字和版本號。
AC_PROG_CC這個宏將檢查系統所用的C編譯器。
AC_OUTPUT(FILE)這個宏是我們要輸出的Makefile的名字。
我們在使用automake時,實際上還需要用到其他的一些宏,但我們可以用aclocal 來幫我們自動產生。執行aclocal后我們會得到aclocal.m4文件。
產生了configure.in和aclocal.m4 兩個宏文件后,我們就可以使用autoconf來產生configure文件了。
5、 Makefile.amMakefile.am是用來生成Makefile.in的,需要你手工書寫。Makefile.am中定義了一些內容:
AUTOMAKE_OPTIONS這個是automake的選項。在執行automake時,它會檢查目錄下是否存在標準GNU軟件包中應具備的各種文件,例如AUTHORS、ChangeLog、NEWS等文件。我們將其設置成foreign時,automake會改用一般軟件包的標準來檢查。
bin_PROGRAMS這個是指定我們所要產生的可執行文件的文件名。如果你要產生多個可執行文件,那么在各個名字間用空格隔開。
helloworld_SOURCES這個是指定產生“helloworld”時所需要的源代碼。如果它用到了多個源文件,那么請使用空格符號將它們隔開。比如需要helloworld.h,helloworld.c那么請寫成helloworld_SOURCES= helloworld.h helloworld.c。
如果你在bin_PROGRAMS定義了多個可執行文件,則對應每個可執行文件都要定義相對的filename_SOURCES。
6、 automake我們使用automake,根據configure.in和Makefile.am來產生Makefile.in。
選項--add-missing的定義是“add missing standard files to package”,它會讓automake加入一個標準的軟件包所必須的一些文件。
我們用automake產生出來的Makefile.in文件是符合GNU Makefile慣例的,接下來我們只要執行configure這個shell 腳本就可以產生合適的Makefile 文件了。
7、 Makefile在符合GNU Makefiel慣例的Makefile中,包含了一些基本的預先定義的操作:
make根據Makefile編譯源代碼,連接,生成目標文件,可執行文件。
make clean清除上次的make命令所產生的object文件(后綴為“.o”的文件)及可執行文件。
make install將編譯成功的可執行文件安裝到系統目錄中,一般為/usr/local/bin目錄。
make dist產生發布軟件包文件(即distribution package)。這個命令將會將可執行文件及相關文件打包成一個tar.gz壓縮的文件用來作為發布軟件的軟件包。它會在當前目錄下生成一個名字類似“PACKAGE-VERSION.tar.gz”的文件。PACKAGE和VERSION,是我們在configure.in中定義的AM_INIT_AUTOMAKE(PACKAGE, VERSION)。
make distcheck生成發布軟件包并對其進行測試檢查,以確定發布包的正確性。這個操作將自動把壓縮包文件解開,然后執行configure命令,并且執行make,來確認編譯不出現錯誤,最后提示你軟件包已經準備好,可以發布了。make distclean類似make clean,但同時也將configure生成的文件全部刪除掉,包括Makefile。
五、過程圖示
通過上面的介紹,你應該可以很容易地生成一個你自己的符合GNU慣例的Makefile文件及對應的項目文件。如果你想寫出更復雜的且符合慣例的Makefile,你可以參考一些開放代碼的項目中的configure.in和Makefile.am文件,比如:嵌入式數據庫sqlite,單元測試cppunit。
相關文章:

網公網安備