文章詳情頁
淘寶淘得6才是活的6活動怎么參加
瀏覽:184日期:2023-10-13 08:09:57
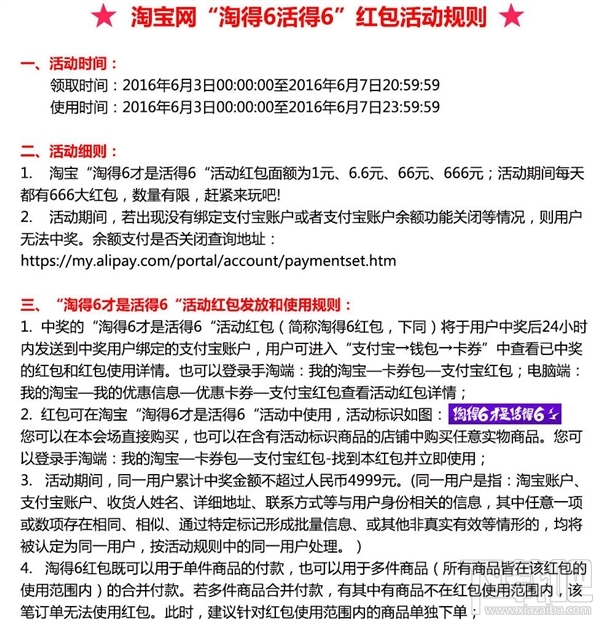
淘寶推出了年中促銷活動,這次活動中用戶可以抽取紅包抵用券,高到可以抽到666元的紅包。想必很多剁手黨們對這個活動都非常感興趣,下面小編就給大家詳細介紹下這次的紅包活動淘得6才是活的6怎么參加以及相關的活動詳情。

淘得6才是活的6紅包活動時間:
領用起止時間:2016年6月3日00:00:00至2016年6月7日20:59:59
紅包使用時間:2016年6月3日00:00:00至2016年6月7日23:59:59
淘得6才是活的6紅包活動地址:
PC端淘寶66紅包網址:http://s.click.taobao.com/JhbiOXx
手機端淘寶66紅包網址:http://s.click.taobao.com/dtZiOXx
淘得6才是活的6紅包怎么用:
中獎的“淘得6才是活得6”活動紅包(簡稱淘得6紅包)將于用戶中獎后24小時內發送到中獎用戶綁定的支付寶賬戶,可以在淘寶“淘得6才是活得6”活動中使用,既可用于單件商品的付款,也可以用于多件商品(所有商品皆在該紅包使用范圍內)的合并付款。
同時,一個淘得6紅包可拆分多次使用,如有多個紅包,可以疊加使用,單次付款疊加上限為10個。在PC端支付時,用戶可自主選擇使用淘得6活動紅包進行抵扣;在無線端使用時,系統會自動使用符合的紅包進行抵扣。


標簽:
淘寶
排行榜

網公網安備